我们所说的债权转让打折结清,是指我们欠银行金融机构的信用卡,信用贷,网贷,纯信用类的贷款,可以通过合法合规的政策,用少量的资金结清100%的欠款!
首先,合法合规的政策是指什么?
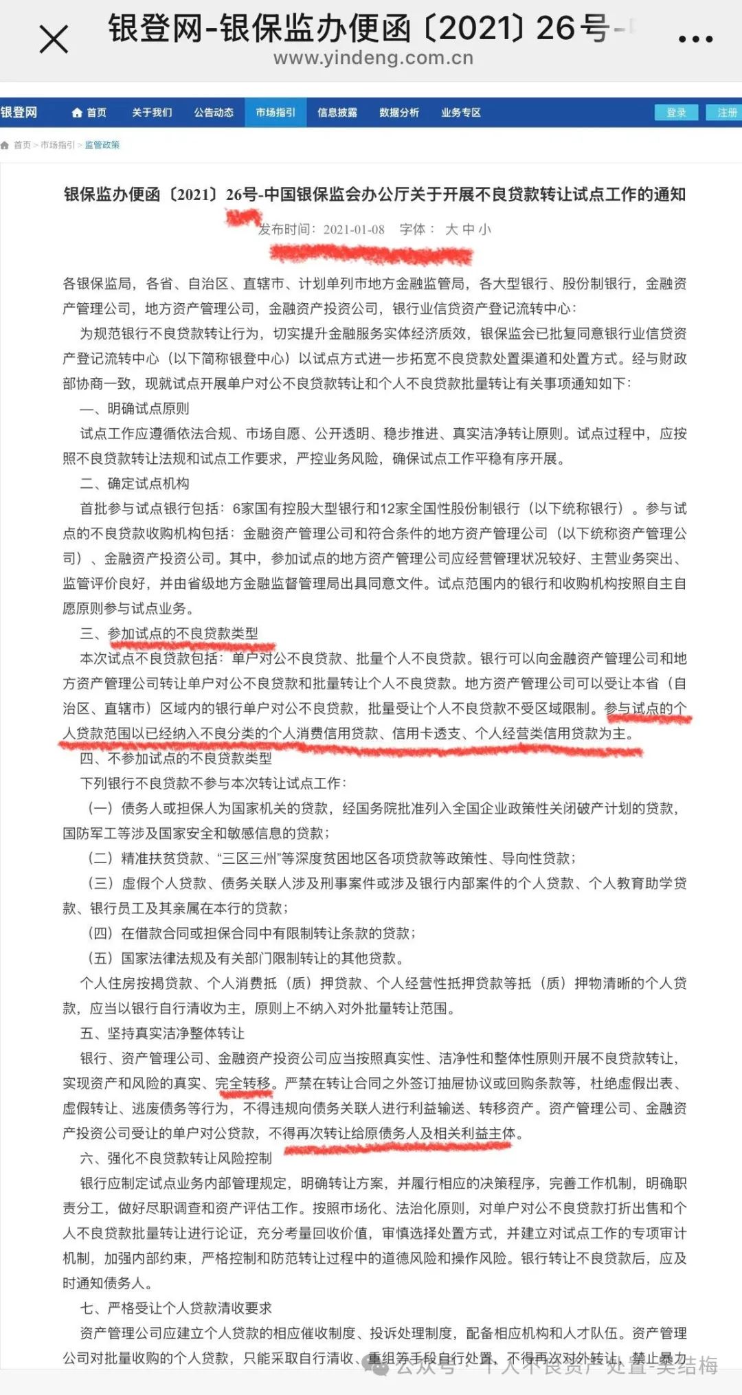
2021年1月8号国家金融监督管理总局发布的
看下图我画红线的地方

国家金融监督管理总局是谁?

也就是说,过去银行逾期的坏账,除了用催收,起诉,核销等方式追偿,现在多了一种新方式,银行的坏账可以通过批量债权转让卖给AMC!
银行批量债权转让这些坏账的目的,最重要的是为了降低银行的不良坏账率,因为超过3%的坏账率,银行会被问责,严重的还需要整顿调整,不可以放贷!
我们都知道银行是主要吸纳老百姓的资金后,再拿这些钱去放贷(房贷,车贷,信用卡,信用贷等),用于中间挣差价!
所以要是银行的坏账率过高,满足不了相关部门的规定,影响放款金额,就影响收益,因此银行为什么愿意低价债权转让批量把逾期3个月以上的坏账转让给AMC了!
说到这里,很多朋友不知道AMC是谁?
AMC与银行都是国家金融监督管理总局监管的,他们是平级,是属于国家的,银行是放贷,AMC是专门处理银行坏账的,AMC是1990年就成立了,当时就是为了剥离4大银行的坏账而成立的!AMC是金融回收站!
也就是说,只要有银行,就会有坏账,有坏账,就需要AMC去回收!银行是上游,是制造金融垃圾的源头!
对于我们个人来说,因为国家允许银行的坏账批量转让给AMC,通过银登中心看到,信用类债权转让基本都是低于1折,什么意思?
就是个人欠款银行10万,银行把我们的债权不到1折(1万)卖给了AMC,而我们可以通过处置公司用40%的钱买回自已的债权!解决100%的欠款!
简单来说,银行10万欠款,1万卖给AMC,我们自已花4万从处置公司买回来,对于我们来说,可以少还60%,对于处置公司,AMC,银行都有收益!5方共赢!
那么为什么需要前置费用?
很多朋友说,能不能把我债权买回来了,我再给钱?
对于处置公司来说,要是先掏钱帮你买回了债权,要是最后你又不认账,这个账就坏在自已手里,把自已做成不良了!
对于处置公司来说,它是需要盈利为主的,它不是慈善机构!消费者和经营者是对立面!对于我们欠款人来说,需要了解清楚我们自已的立场!
我能理解,很多朋友担心,怕被骗,雪上加霜?所以,为什么说,自已需要多了解,明白债权转让的底层逻辑,清楚处置公司的实力,提升自已的认知!
毕竟债务是自已的,终究要面对的,没有最好,只有最合适!
我是2022年5月开始全面逾期的,从催收,被暴力催收,暴通讯,起诉,被执行,到强制执行,名下所有银行卡微信都被冻结了






那段时间也不知道怎么过来的,老是晚上一个人哭,半夜有时会不自觉的眼泪自已留下来,想想自已为什么变成这样,每天有几十个上百个催收电话和几十条短信,每天不敢去接,因为接了,心情很受影响,只能用工作麻痹自已
但我不接,他们就打电话给我弟,我爸,我妈,家里的人因为我的负债搞得鸡飞狗跳,让我妈担惊受怕,甚至亲人,同事,同学都收到我欠款的信息,有质疑,有冷眼旁观,有落井下石
毕竟曾经自已成为过父母的骄傲,一个90年的女生,靠自已白手起家从买房买车,开路虎,如今到卖房卖车,离婚带着孩子还负债50万!



负债不可怕,怕的是没有希望,没有盼头!负债后的2年我也很努力想挣钱,从收了我的公司后,开始从电商到做好物分享,开厨窗,直播,摆摊,中间被割过好几次韭菜,但还是不甘心,不想认命
因为自已的负债,手机号码换了很多个,好多平台登录不了,截屏了几个可以登录的。






虽然中间做过这么多行业,整个大环境也不好,自已过程很煎熬,不敢和家人朋友倾诉,这2年也苍老了不少,整夜失眠,头发大把大把掉,可终究要面对,不想30多岁的年龄就被妥协
我知道还是要还的,因为我有孩子要养,不可能因为自已影响孩子以及下一代,有自已需要承担的责任,一切都是最好的安排吧
因为负债而接触到个人不良贷款债权转让这个行业,也通过对比和了解了几家公司,最后经过审核后自已有一大半债务可以用债权转让的方式处置,但自已手上没有钱,借了钱先处置了一部分,剩下的等后续有钱再处理


目前这种是最省钱的还款方式了,如果你也想要具体了解不良贷款(债权转让)的可以加我微信详细了解
什么是债权转让:简单来说,就是换个债权人(也就是新债主),我们欠款的叫债务人,我们所欠的债务的债权人不是银行就是网贷平台!

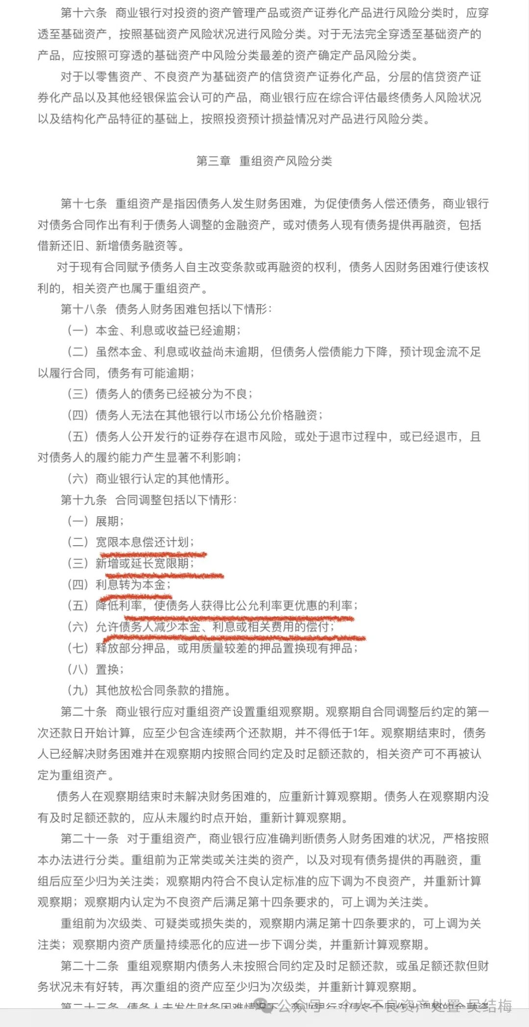
以下是债权转让的政策依据:
下图所示是原银保监会所发布的26号文

下图所示是原银保监会所发布的《商业银行金融资产风险分类办法》








但对于不良贷款债权转让,并不是所有人可以符合条件的,根据不同的情况,选择每个人最适合的方式方案:
1,(信用卡,网贷,信用贷)总欠款30%结清
2,10家股份制银行信用卡本金40%结清
3,信用卡,信用贷,网贷总欠款40%结清
4,信用卡,网贷,信用贷,本金50%结清
5,网贷本金30%到50%结清
6,总欠款综合10%一60%结清,债务人自行还款银行
总欠款10%—60%结清,最快30天调解成功!暂时没钱处理,可以长达3年托管,有钱时可以一个一个平台处理,阶段式上岸!
网贷本金30%到50%,是确定债转成功好后,自已本人再把钱打给新的债权方;
信用卡本金40%资金是转入公证处(司法局)监管账户冻结,资金专款专用!资金安全有保障!
除了上面的债权转让打折结清解决债务,其实目前整个市场解决债务的方式有以下四种:
第一种:协商分期或一次性减免:罚息利息可以减免60%到80%以上,钱还给欠款机构!处理时间:15个工作日
第二种:非诉调解:2个平台总欠款2万起接,可以综合5折内结清,手续费总欠款10%!钱自已还给欠款平台!处理时间:3到12个月内
第三种:债权转让:总欠款40%结清(交付率高) 10万欠款,4万➕500公证费!通过债权转让AMC把你的债权从银行买回来,处理时间:6到18个月!
处理结果:
①银行开结清证明,
②征信报告余额0(C),
③打银行客服“不欠款”
④后续征信恢复可以正常与银行链接
第四种:账面核销:10万到50万,低于1折核销!(与银行内部核销两码事)
处理结果:征信报告余额0,(G)非正常结清!
✅不追偿,不起诉,不失信,不限高,不是老赖,不影响下一代
❌但以后不能再跟金融机构贷款!处置过的银行也不可以有储蓄!(没有处置过的可以)
我们的欠款负债迟早要还的,但如何省钱还,如何合法合规少还,上岸就是有方法的,没有最好,只有最适合!
如果您也深陷债务困境,想了解负债减免政策是否适合自己,或者有催收、起诉、与银行协商等问题,欢迎加我微信详聊。
所以如果你正处在逾期的困境中,不妨试试这个策略,说不定能为你带来一线生机。
最后说句掏心窝的:5折结清不是慈善,而是银行的精算结果——他们依然血赚。但对你而言,这就是重生的门票。
敢不敢要?看你了。
一对一规划,助您上岸
已帮助10w+负债人优化债务问题
债务咨询、方案规划不收费
微信:epos0101
专
业
靠
谱

债务咨询/规划