办理刷卡机,客户准备工作:
一键通查:
云闪付app→我的→我是商户→一键通查
5-2入网规则:
"5":一张身份证最多只能注册5家支付公司的小微商户
"2":同一身份证在同一家支付公司最多只能注册2个商户

如上图,小微商户标红位置,只有4家,可增加一家支付公司刷卡机
如已满5家,需注销后再增加
备注:云闪付有注册名额,注册时仍提示超限,说明银联和云闪付未同步,只能使用方法2,去注销,再注册。
方法1:云闪付注销商户流程
流程:云闪付app→我的→我是商户→小微管理→小微商户查询及管理→找到商户→确认终止

该功能仅支持查询及管理已命中小微商户入网数量限制且近12个月无交易的商户信息,可直接中止注销商户。
方法2:17家支付公司注销流程


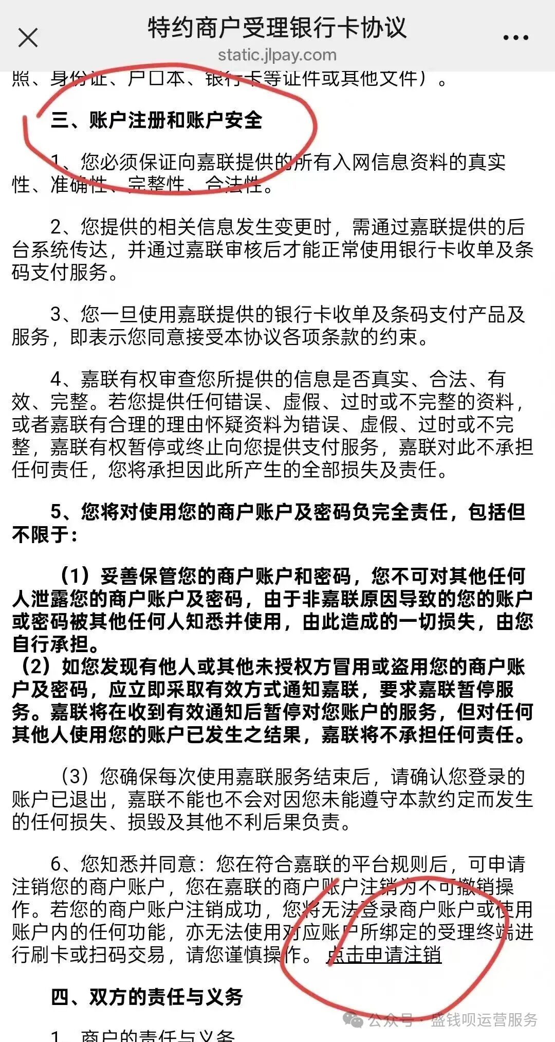
公众号”立刷电签版“--个人中心--关于--立刷电签服务协议--三、账户注册和账户安全--最下面”点击申请注销“

具体步骤打开微信,搜索并进入“立刷电签版”公众号登录进去,点击“个人中心”,点击“关于”;点击“立刷电签服务协议”,向下滑动协议内容,找到“三、账户注册和账户安全”部分,末尾处点击“申请注销”;

点击“已清楚风险,确定注销”,注意:注销后无法再注册立刷系列其他产品。

微信搜索"盛付通运营"(服务号)-招商服务-在线客服-输入人工,提交身份证照及手写销户声明等资料。
公众号“上海电银信息技术有限公司”--服务中心--人工客服;或公众号”电银小微服务“--在线客服--人工客服。输入注销商户,客服让你提供商户编号和身份证号码进行验证。
APP注销:登录联动优POS app,右下角我的--设置--注销商户(需满足90天内无交易否则按钮不显示)
电话注销:4001568886 不显示此按钮的拨打电话进行注销

星驿付APP注销:登录进去--我的--账户与安全--账号注销
电话注销:4000696333转人工--提供注册手机号、身份证号、商户编号予以注销
公众号注销:关注“星驿付”官方微信服务号,进入「在线客服」,输入“注销商户”或连续发送“人工”转接人工客服
微信关注"合利宝商户管家"公众号--右下角”商户服务“--店铺注销申请。

APP注销:以”乐POS为例“,登录进去--我的--设置--注销账号(部分版本在”账户安全“里)
公众号注销:乐刷支付公众号--转人工--填写信息--提交

电话注销:4006686689,根据语音提示,按“5”选择“商户服务”,再按“9”转接人工客服,提供商户编号、身份证号等信息
公众号注销:关注”海科融通官方客户服务“--商户服务--注销反馈--填写信息--提交

电话注销:4006700808,按“5”选择“商户服务”,再按“9”转接人工客服,提供商户编号、手机号、身份证号等信息
电话注销:4000887626,转人工-- 提供身份证号、姓名及结算卡尾号
APP注销:通过随行付商户版APP--右下角我的--在线客服--回复注销商户--提供相关信息(一般电话打不进去)
12-付临门注销流程
付临门(半年不用自动注销)
主动注销:通过APP"我的-注销"功能办理。
付 临 门客服电话: 4006078866
APP路径:在"我的-设置-安全设置"中选择注销服务。
14-快钱支付
APP申请:登录快钱刷APP,在"商户状态"提交注销。
微信关注—中付支付—在线客服—下面注销银联商户。

十年老手温馨提示:选择POS机就像选择合作伙伴,稳定靠谱最重要。如果您厌倦了与不靠谱的POS机周旋,欢迎来找我聊聊,我为您提供透明、稳定、零套路的POS服务,让您刷卡更安心。
