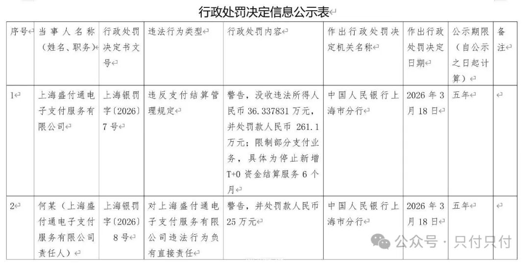
3月26日,人民银行上海市分行发布行政处罚决定书,上海盛付通电子支付服务有限公司因违反支付结算管理规定,被依法处以警告、罚没合计297万元的行政处罚。
最具冲击力的处罚为:停止新增T+0资金结算服务6个月,直接限制核心业务拓展。同时,该公司直接责任人何某被警告并处罚款25万元,责任追究到人。

前几年,盛付通凭借可刷广发咔还有机分等优势,盛付通曾一度成为支付行业热门机构,风光无限。但自去年起,其交易规模出现断崖式下跌:25年3月交易量峰值达631亿元,随后持续萎缩,至12月仅剩13亿元,跌幅惊人。

(25年3月份盛付通交易量631亿)

(25年12月份盛付通交易量13亿)
此次央行重磅处罚,无疑让本就处于低谷的盛付通雪上加霜,业务恢复与市场信心重塑面临巨大挑战。
与传统罚款处罚不同,本次央行直接暂停新增T+0结算业务6个月,属于支付行业极为罕见的严厉惩戒措施。
这标志着监管层彻底告别“罚款了事”的宽松模式,转向精准打击、业务约束、源头治理,对支付机构违规行为形成强力震慑,倒逼全行业坚守合规底线。
上海盛付通成立于2008年,2011年获得央行支付业务许可证,业务范围涵盖互联网支付、银行卡收单、移动电话支付等全品类牌照,最新支付牌照有效期至2026年5月2日。
在严监管背景下,此次处罚不仅影响现有业务,更将对其即将到来的牌照续展工作产生重大不利影响。
2026年央行工作会议明确要求,对支付机构实施穿透式监管与功能监管,强化行政监管与行业自律协同,构建合规健康的行业生态。
这意味着,支付行业野蛮生长时代彻底终结。唯有将合规深度融入经营体系、聚焦实体经济服务的机构,才能在行业下半场获得长期发展资格,违规经营必将付出沉重代价。
