支付严监管仍在“加码”, 人民银行对第三方支付业务违规毫不手软。
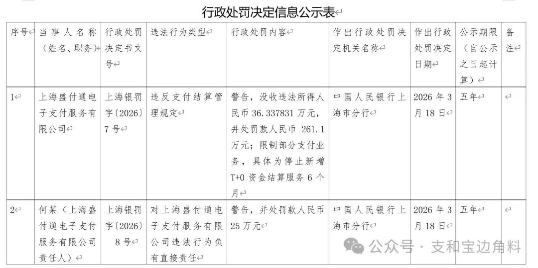
支付圈消息,3月26日,人民银行上海市分行发出罚单,上海盛付通电子支付服务有限公司因违反支付结算管理规定被罚。

罚款单显示,
人民银行上海市分行对其警告,罚没297万元;限制部分支付业务,具体为停止新增T+0资金结算服务6个月的行政处罚。
另外,对何某(上海盛付通电子支付服务有限公司责任人)警告并处罚款25万元。此次处罚中"限制业务"这一措施尤为值得关注——相比单纯的罚款,暂停新增T+0资金结算服务6个月,

这类罚单在以往是非常少见的,再次向市场传递出监管"零容忍"的明确信号,监管逻辑的转变值得深思。
