处罚:盛付通被停止新增T+0结算业务6个月!

2026-03-26

支付严监管仍在“加码”, 人民银行对第三方支付业务违规毫不手软。

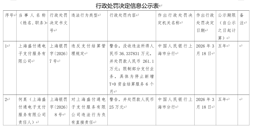
3月26日,人民银行上海市分行发出罚单,上海盛付通电子支付服务有限公司因违反支付结算管理规定被罚。

图片

罚单显示,人民银行上海市分行对其警告,罚没297万元;限制部分支付业务,具体为停止新增T+0资金结算服务6个月的行政处罚。另外,对何某(上海盛付通电子支付服务有限公司责任人)警告并处罚款25万元。

此次处罚中"限制业务"这一措施尤为值得关注——相比单纯的罚款,暂停新增T+0资金结算服务6个月,这类罚单在以往是非常少见的,再次向市场传递出监管"零容忍"的明确信号,监管逻辑的转变值得深思。

图片


我从事支付行业10年有余,服务品牌众多,实体机具,包含:拉卡拉、国通星驿付、合利宝、随行付、立刷

银盛、恒信通、海科、中付、、电银、乐刷、星POS、融合POS、易生支付、鲲鹏、联动优势等品牌,机器稳定,费率不涨价,一次合作,一直服务!

也有各类码牌提供,多户码牌,单户,码牌均有!

指导注销小微商户

微信图片_20260113114203_1221_9.jpg
微信图片_20260305140313_1504_9.jpg微信图片_20260113114204_1222_9.jpg


以上就是小编所要分享的内容,如果您认同麻烦点点赞支持一下,如何有怎样在众多品牌中选择最合适自己的POS机,如何合理搭配产品

如何破解风控卡,如何破解积分问题,如何实现刷卡0费率等问题,欢迎关注小编微信交流咨询;XSXS55556666


图片


长按扫码加小编微信

合作或产品咨询

阅读0
分享
写评论...